![]()
Plantas termosolares supercríticas para un futuro energético sostenible
Autores: María José Montes (UNED, Dpto de Ingeniería Energética) y José Ignacio Linares (Universidad Pontificia Comillas – ICAI)
Resumen
La competitividad de la energía solar térmica de concentración, frente a otras fuentes de energía, se puede alcanzar por dos vías: a base de reducir costes en la aportación de calor a procesos industriales, o bien, aumentando el rendimiento y la fiabilidad de las plantas termosolares orientadas a la producción de electricidad. Este artículo se refiere a estas plantas termosolares de mayor rendimiento; en concreto, la configuración que se va a estudiar es la de receptor central de sales fundidas con almacenamiento térmico asociado, acoplado a un ciclo supercrítico de CO2 para la producción de electricidad. Aunque, como se explicará a continuación, este tipo de ciclos presenta unos rendimientos muy altos, todavía quedan muchos interrogantes tecnológicos que son necesarios solventar para la viabilidad técnica de estas plantas. Este artículo se focaliza en el intercambio de calor entre las sales fundidas y el CO2 supercrítico, proponiendo una solución para que dicho intercambio sea técnicamente posible.
Abstract
The competitiveness of concentrating solar thermal energy, compared to other renewable energies, can be achieved by two ways: a decrease of the investment cost in the supply of process heat to the industry; or increasing the performance and reliability of solar thermal power plants for electricity production. This article is focused on this last alternative; in particular, it is analyzed the configuration based on central receiver working with molten salts, and a thermal energy storage associated, coupled to a supercritical cycle of CO2, to produce electricity. Although this scheme has a very high thermal efficiency, there are several technologic challenges to overcome for the technical viability of these plants. This work deals in deep with the heat transfer from the molten salts in the solar field to the sCO2 in the cycle, proposing a solution to this heat exchanger.
Artículo
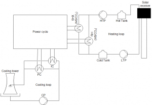
Las plantas termosolares supercríticas buscan aumentar el rendimiento global en la producción de electricidad a partir de energía solar concentrada, mediante el acoplamiento de un receptor central a un ciclo de potencia supercrítico. El esquema que actualmente parece más viable es el de receptor central de sales fundidas acoplado a ciclo Brayton de CO2 supercrítico (sCO2), tal y como se muestra en la figura 1.
Figura 1. Esquema global de planta termosolar de receptor central de sales fundidas acoplada a ciclo de CO2 supercrítico
Sin embargo, existen todavía varios interrogantes tecnológicos que deben ser respondidos para el desarrollo de estas plantas. Entre otros, se ha identificado como un elemento clave el intercambiador de calor entre la sal fundida que proviene del campo solar, a alta temperatura (700ºC aproximadamente) y presión moderada, y el CO2 supercrítico, a presiones por encima de los 200 bar. Las condiciones de trabajo de este intercambiador, por la elevada temperatura y, sobre todo, por la diferencia de presiones, hace indispensable un nuevo diseño que sea fiable y eficiente; los intercambiadores de calor convencionales de carcasa y tubos presentan un funcionamiento limitado a partir de 200 bar; y la viscosidad de las sales fundidas pone en entredicho el uso de los intercambiadores de circuito impreso (conocidos en inglés como Printed Circuit Heat Exchanger, PCHE) , debido a sus canales pequeños, con diámetros aproximados de 2 mm.
Desde el grupo UNED-STEM, en colaboración con la Universidad Pontificia Comillas, se ha propuesto una solución de compromiso mediante el desarrollo de un ciclo supercrítico que permite que el aporte de calor de la fuente principal se pueda realizar a la salida de la turbina (figura 2b), de tal forma que la presión del sCO2 en ese punto es aproximadamente de 85 bar, sensiblemente inferior a los 200 bar en un ciclo supercrítico de recompresión convencional (figura 2a).
a) Ciclo supercrítico de recompresión convencional (RC)
b) Nuevo ciclo supercrítico con aporte de calor principal a la salida de la turbina (RC-LP)
Figura 2. Ciclo de recompresión convencional (a) y nuevo (b)
En el trabajo desarrollado hasta el momento, se proponen tres variantes de este nuevo ciclo: ciclo de recompresión con alimentación en baja y refrigerado por agua (RC-LP-wet_cooling), como el mostrado en la figura 2b; ciclo de recompresión con alimentación en baja, refrigerado por agua y con recalentamiento (RC-RH-LP-wet_cooling); y ciclo de recompresión con alimentación en baja, refrigerado por aire, con recalentamiento y refrigeración intermedia (RC-IC-RH-LP-dry_cooling). Se ha realizado un análisis detallado del funcionamiento de una planta termosolar completa basada en cada una de estas tres configuraciones; estimándose, asimismo, la inversión de cada una de ellas.
De esta manera, se ha podido comprobar que, en todas las configuraciones propuestas, el rendimiento del ciclo de potencia excede el 50% (51.37%-54.64%-52.56%). Aunque la inclusión del recalentamiento mejora el rendimiento, disminuye el salto térmico de la sal, lo cual aumenta el volumen de almacenamiento. Respecto al análisis económico, se puede concluir que la inversión es parecida en todas las configuraciones, aunque la inversión en el esquema RC-LP es menor que en RC-RH-LP, y menor a su vez que en RC-IC-RH-LP, motivado por la menor inversión en turbomáquinas y el menor volumen de sal fundida (salto térmico mayor). El coste de la electricidad cumple con los objetivos del Gen3 Roadmap.
Los resultados obtenidos, en términos económicos y de rendimiento son muy buenos, lo que sitúa esta nueva configuración como una solución de compromiso para la viabilidad técnica de las futuras plantas termosolares con CO2 supercrítico.
Se puede encontrar más información en el artículo:
A NOVEL SUPERCRITICAL CO2 RECOMPRESSION BRAYTON POWER CYCLE FOR POWER TOWER CONCENTRATING SOLAR PLANTS
(https://doi.org/10.1016/j.apenergy.2020.114644)
Autores: J.I. Linares (COMILLAS), M.J. Montes (UNED), A. Cantizano (COMILLAS), C. Sánchez (UNED)
Disponible online en Applied Energy:
https://www.sciencedirect.com/science/article/pii/S0306261920301562
Contacto
María José Montes, Investigadora principal grupo UNED-STEM en ACES2030-CM – mjmontes@ind.uned.es
José Ignacio Linares, Catedrático Universidad Pontificia Comillas – ICAI – linares@comillas.edu





